结直肠癌化疗有了精准标尺!Int J Biol Macromol:黏蛋白分型解锁个性化用药密码
来源:生物谷原创 2026-02-25 09:40
本研究基于完整黏蛋白家族为结直肠癌构建出四种新亚型,阐明MUC20诱导M2型巨噬细胞极化形成糖酵解正反馈环的机制,该分型可精准预判化疗反应,为结直肠癌精准化疗提供新依据。

结直肠癌是临床高发的消化道恶性肿瘤,其治疗始终绕不开肿瘤异质性带来的难题。不少患者因化疗方案选择不当遭遇耐药困境,疗效大打折扣,如何实现化疗的个体化精准选药,成为临床亟待解决的问题。临床研究早已发现,结直肠癌的发生发展与黏蛋白的异常表达密切相关,但黏蛋白家族的整体表达特征如何影响肿瘤进程、又该如何指导临床化疗用药,此前一直缺乏系统性的研究结论。
近日,复旦大学附属肿瘤医院的研究团队在Int J Biol Macromol发表的最新研究为这一临床难题带来了新的解决方案,首次从完整黏蛋白家族视角构建了结直肠癌的全新分型体系,不仅明确了黏蛋白调控肿瘤进展的核心分子机制,更将该分型与化疗药物敏感性直接关联,让结直肠癌精准化疗有了新的分子标尺。

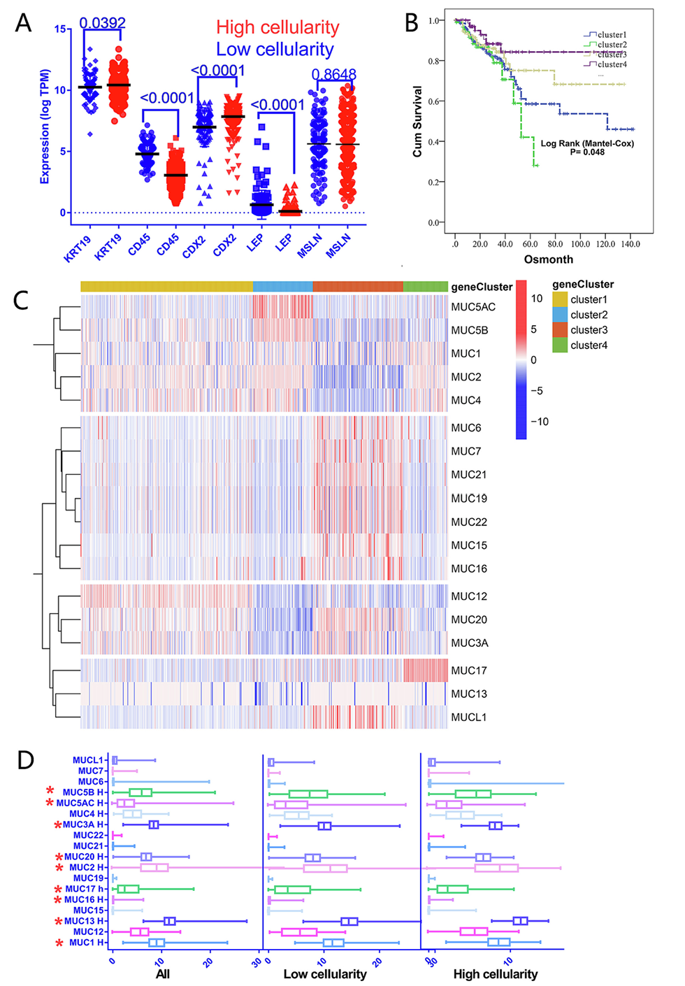
研究团队首先校正了肿瘤样本中恶性细胞比例对黏蛋白表达的干扰,通过黏蛋白表达谱聚类分析,并经主成分分析验证其可靠性,最终将结直肠癌划分为代谢起始型、炎症型、免疫激活型和进展型四种黏蛋白相关亚型,不同亚型的患者预后呈现显著差异。其中炎症型患者生存期最差,免疫激活型患者生存期最优,且该分型对患者预后具备极高的预测准确性,代谢起始型和炎症型的预测曲线下面积分别达到0.977和0.997。

图1:结直肠癌中按恶性细胞比例分层的细胞组成及经细胞比例校正的黏蛋白表达显示不同黏蛋白聚类患者的总生存期存在显著差异
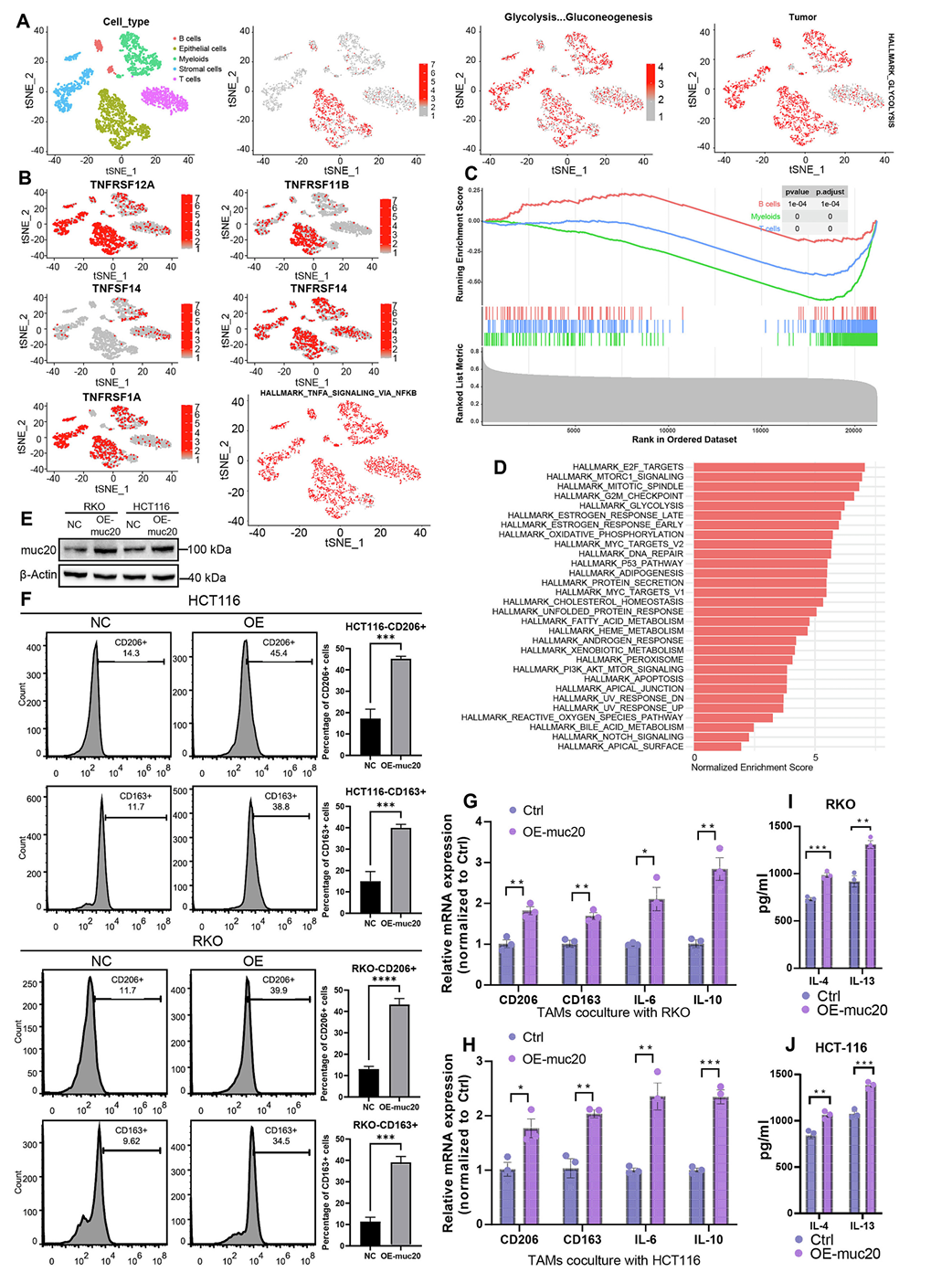
在后续的机制研究中,研究团队锁定炎症型亚型中异常过表达的MUC20为调控肿瘤进程的关键基因,该基因可显著诱导M2型肿瘤相关巨噬细胞极化,而极化后的M2型巨噬细胞又会进一步推动肿瘤细胞的糖酵解进程,同时营造肿瘤缺氧微环境,二者形成相互调控的作用通路。

图2:聚类2中的MUC20促进M2型肿瘤相关巨噬细胞极化
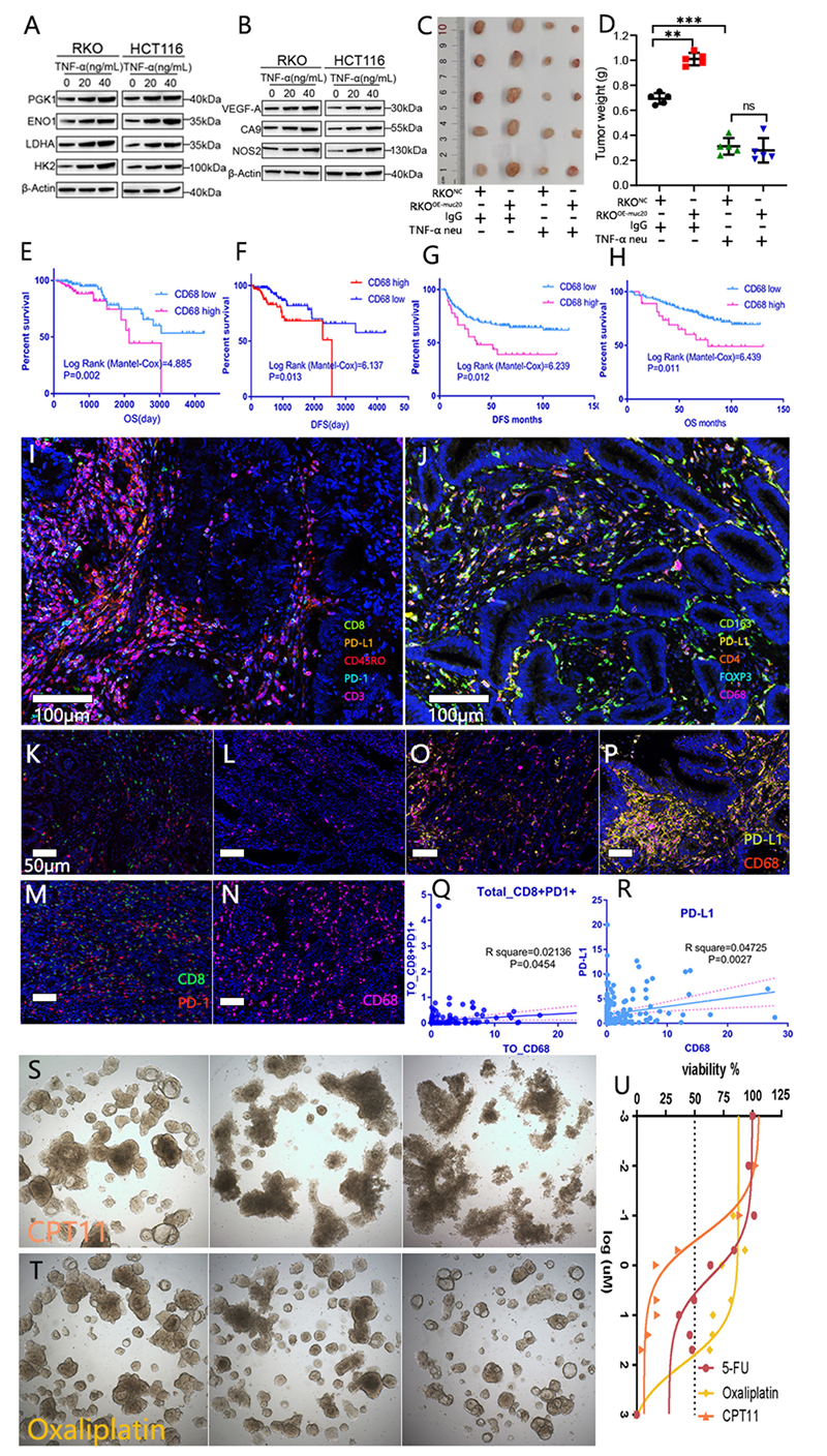
研究进一步明确了MUC20/TNF-α/糖酵解正反馈调控环是这一过程的核心机制:M2型肿瘤相关巨噬细胞分泌的TNF-α会增强肿瘤细胞的糖酵解水平,同时上调肿瘤细胞中MUC20的表达,这一正反馈环会持续加剧结直肠癌的缺氧状态和有氧糖酵解进程。此外,M2型肿瘤相关巨噬细胞还会直接抑制细胞毒性T细胞的功能,形成肿瘤免疫抑制微环境,进一步推动肿瘤进展。

图3:肿瘤相关巨噬细胞加剧肿瘤糖酵解和缺氧
为验证该分型的临床用药指导价值,研究团队在患者来源类器官模型中开展了化疗药物敏感性实验,结果显示不同黏蛋白亚型的结直肠癌患者对化疗药物的敏感性存在明显差异。其中炎症型患者对5-氟尿嘧啶、伊立替康表现出明确敏感性,但对临床常规使用的FOLFOX化疗方案存在潜在耐药性,这一结果为临床个性化选择化疗方案提供了直接的实验依据。

图4:肿瘤相关巨噬细胞抑制细胞毒性T细胞功能并与更差的生存期相关
结直肠癌的异质性一直是临床精准治疗的重要阻碍,而本次研究的核心价值,在于首次完成了基于完整黏蛋白家族的结直肠癌精准分型,成功将黏蛋白表达谱与患者预后、化疗药物敏感性深度关联,让临床医生为结直肠癌患者制定个性化化疗方案有了明确的分子分型依据。同时,研究发现的MUC20/TNF-α/糖酵解正反馈环,也为结直肠癌的靶向治疗找到了新的潜在靶点,为后续研发更具针对性的靶向药物提供了重要的研究基础。这一研究成果让结直肠癌的精准化疗从经验选药向分型选药迈出了关键一步,也为结直肠癌的机制研究和靶向治疗开辟了新的方向,推动结直肠癌精准医学研究向更具临床转化价值的领域发展,未来有望让更多结直肠癌患者从中获益。(生物谷Bioon.com)
参考文献:
He XF, Tong SY, Jiang Y, et al. A novel comprehensive mucins relevant subtypes predict chemo-responses in colorectal cancer. Int J Biol Macromol. Published online January 28, 2026. doi:10.1016/j.ijbiomac.2026.150612
版权声明 本网站所有注明“来源:生物谷”或“来源:bioon”的文字、图片和音视频资料,版权均属于生物谷网站所有。非经授权,任何媒体、网站或个人不得转载,否则将追究法律责任。取得书面授权转载时,须注明“来源:生物谷”。其它来源的文章系转载文章,本网所有转载文章系出于传递更多信息之目的,转载内容不代表本站立场。不希望被转载的媒体或个人可与我们联系,我们将立即进行删除处理。

